实务:差额征税差额开票,差额征税全额开票,从开票到申报都说请了
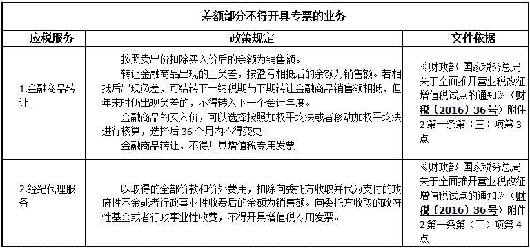
近期,不少纳税人咨询差额征税、差额如何开票以及能否开具增值税专用发票(以下简称“专票”)的问题,今天我们就来了解一下差额征税和差额开票的基本知识:


差额征税是营改增以后为了解决那些无法通过增值税进项发票抵扣来避免重复征税的项目而采取的一种抵扣方法。
差额开票是一种开票方式,按差额部分能否开具专票,可分为两大类型:一种是差额部分不得开具专票,另一种是差额部分可以开具专票。
差额部分不得开具专票的业务,销售方差额纳税,购买方差额抵扣税款,体现了销售方征多少增值税,购买方抵多少增值税的原理。
差额部分可以开具专票的业务,销售方差额纳税,购买方全额抵扣税款,减轻了销售方不能取得进项发票的税负问题,又使购买方的利益不受影响。


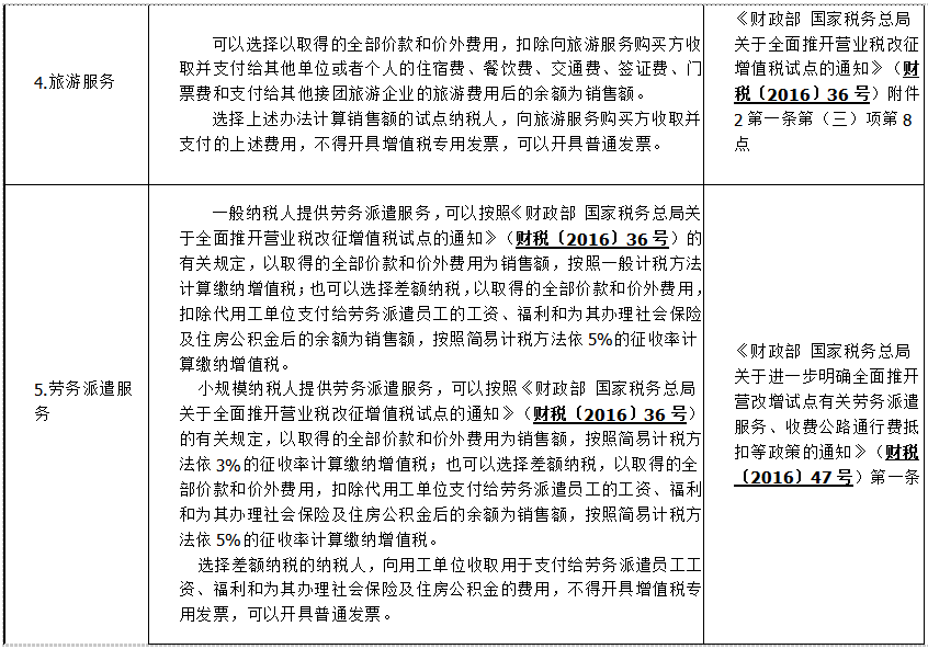
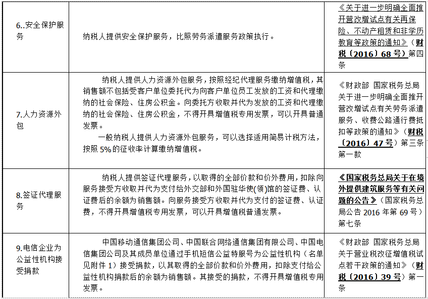
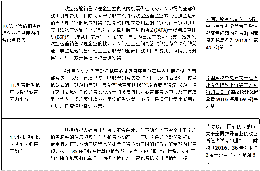
差额部分不得开具专票的业务有:





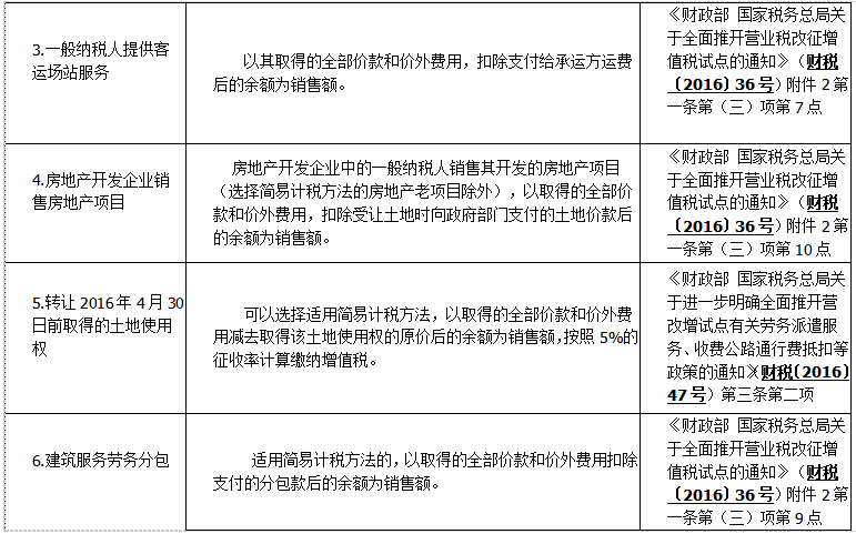
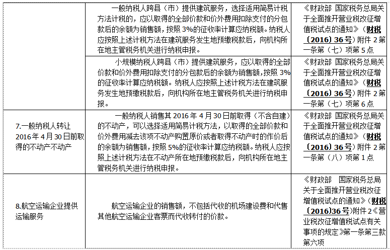
差额部分可以开具专票的业务有:






如果政策规定扣除项目不得开具专用发票的,可开具两张发票,不得开具专票的扣除部分开具普票,余额部分开具专票,也可以全额开具普票。凡政策文件未标明不得开具专票情形的,销售方可以全额开具专票,购买方可全额抵扣。
差额部分不得开具专票。开票方式有以下三种,可由纳税人根据需要自行选择:
一是差额部分开具普通发票,剩余部分开具专票;
二是全额开具增值税普通发票(以下简称“普票”);下一步差额的扣除,都可以通过附表三结转至附表一。
三是使用差额开票功能开具发票。
A劳务派遣公司,采用简易计税,2021年10月份收取劳务派遣费2000万元(含税),支付劳务派遣员工工资、福利和为其办理社会保险及住房公积金的费用1200万元,应该如何开票?
1、开具一张专票+一张普票
专票价税合计800万元,不含税金额761.90,税额38.10万元;普票价税合计1200万元,不含税金额1142.86万元,税额57.14万元;
两张发票含税价合计2000万元,不含税金额合计1904.76万元,税额合计95.24万元。用工单位可以抵扣38.10万元。
2、开一张普票,价税合计2000万元,不含税金额1904.76万元,税额95.24万元;用工单位取得普票不能抵扣。
3、使用差额开票功能,录入含税销售额2000万元和扣除额1200万元,系统自动计算税额38.10万元和不含税金额1961.90万元,备注栏自动打印“差额征税”字样。用工单位可以抵扣38.10万元。
甲公司是一家安保公司,2021年10月甲公司从乙公司取得安保费用21000元,其中保安人员的工资及社保等费用18240元。甲公司选择差额征收,简易计税。就这笔业务,需要缴纳的增值税为(21000-18240)/1.05*0.05=131.43元。
因对于安保服务的差额征税,差额部分不得开具专票,可使用差额开票功能,开具发票样式如下:

财税〔2016〕47号规定选择差额纳税的纳税人,向用工单位收取用于支付给劳务派遣员工工资、福利和为其办理社会保险及住房公积金的费用,不得开具专票,可以开具普通发票。所以其中扣除部分18240元不能开具专票,故开一张21000元的差额发票。乙公司可使用该票抵扣进项税额为131.43元。
在申报时可如下填报:



主表会自动带出数据

来源:安徽税务